首页 新闻资讯 今日头条 正文
无溶剂复合工艺异常之二:关于复合膜的剥离力不够现象(培训实操手册52-8)
时间:2018-03-08   来源: 包装前沿   阅读:4816次

投稿箱:

如果您有包装新产品、新材料或者包装行业、企业相关新闻稿件发表,或会议合作、展会合作,欢迎联系本网编辑部!
邮箱:3270059559@qq.com(期待您的邮件!)。

第八课  

关于复合膜剥离力不够原因分析及解决方法

广州通泽机械有限公司 林华祥


与干法复合工艺一样,无溶剂复合工艺实施中,复合膜的剥离力(俗称“剥离强度”)不够也是经常遇见的异常现象。 

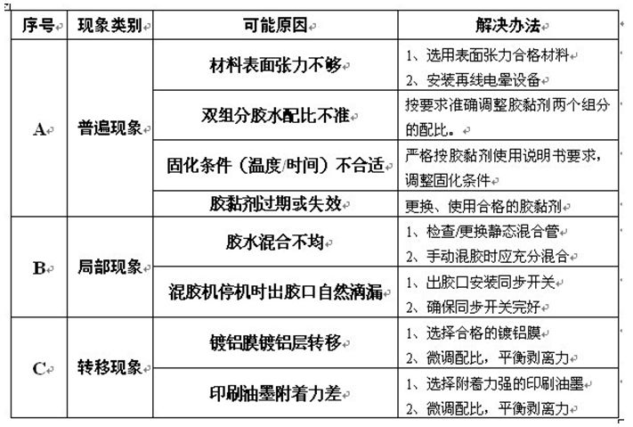
复合膜剥离力不够的现象,按其现象类别分:“有成批量全幅面剥离力不够、局部剥离力不够(如局部不固化或固化不良)、转移现象(如油墨转移或镀铝层转移)”等。其成因有多方面的,但主要是属于物理原因造成。

 下面,我通过一个表格与大家共同探讨和分析:

关于上表中A、B两类工艺异常现象,从产生原因到解决办法都比较直观,由于篇幅所限,不再赘述。如何有效减少复合膜剥离强度不够现象?

归纳如下:

1、尽量选用合格(表面张力合格、附着层附着力强) 的材料,如果需要或可能的话,可安装在线电晕设备;

2、选择最合适自己企业产品特性的胶黏剂品牌;

3、严格按照胶黏剂的使用说明和要求,做好胶黏剂仓储,并按相关规程和要求正确使用胶黏剂;

4、尽量使用自动混胶机混胶,严格按规程正确使用混胶机,并确保混胶机处于正常状态。

 关于C类(复合膜“转移”现象),有油墨转移”和“镀铝转移”两种,有时是单一现象产生,有时是同时产生。但表现出来的往往是其中一种,因为当其中一种现象(强度最弱)出现了,另一种往往就被掩盖和忽略了。

一、产生转移的原因:

任何物体形态的变化,都会产生应力。无溶剂胶黏剂的固化过程,其实也是胶黏剂从液态变化成固态,这个过程产生了“形变应力”。复合膜产生“油墨转移”或“镀铝转移”的直接原因,就是胶黏剂固化过程中的“形变应力”造成。当油墨或镀铝层与塑料薄膜间的附着力远小于胶黏剂固化时产生的形变应力时,就容易产生转移。

二、预防/改善方法:

通过多方面举措可以预防、改善或解决转移现象。

一是使用表面电晕更好基材进行印刷,以确保印刷油墨附着力更高;复合镀铝膜时选用附着力更高的镀铝膜。

二是通过诸如微调A/B胶的配比、调整三层复合顺序、适当降低固化温度(延长固化时间以缓解“形变应力”的烈度)等一系列工艺调整措施,可预防、改善或解决油墨转移/镀铝转移的现象。


下一课将介绍:“之三:关于复合膜摩擦系数增加现象”,请继续关注!


声明:转载此文是出于传递更多信息之目的。若有来源标注错误或侵犯了您的合法权益,请作者持权属证明与本网联系,我们将及时更正、删除,谢谢!热线:020-85626447。
凡本网注明"来源:包装前沿网"的所有作品,版权均属于包装前沿网,转载请必须注明来源包装前沿网,http://www.pack168.com。违反者本网将追究相关法律责任。

包装前沿网